L'LM2596, un regolatore di tensione di commutazione step-down ampiamente utilizzato introdotto da Texas Instruments, svolge un ruolo di primo piano nel campo della gestione dell'alimentazione. Questo articolo ne esplorerà le caratteristiche principali, i principi di funzionamento e le applicazioni pratiche.
Regolatore di tensione LM2596+BOM
Panoramica del regolatore di tensione LM2596
I regolatori di tensione della serie LM2596sono circuiti integrati monolitici che forniscono tutte le funzioni attive per i regolatori di commutazione step-down (buck). Possono pilotare carichi da 3 A con eccellenti capacità di regolazione della linea e del carico. Questa serie di dispositivi include versioni con tensioni di uscita fisse di 3,3 V, 5 V e 12 V, nonché una versione con uscita regolabile per soddisfare diversi requisiti applicativi.
Funziona a una frequenza di commutazione di 150kHz, che consente l'uso di componenti di filtraggio di dimensioni più piccole rispetto ai regolatori di commutazione a frequenza inferiore. Adotta il pacchetto standard TO-220 a 5 pin (con varie opzioni di piegatura dei cavi) e il pacchetto TO-263 a 5 pin per montaggio superficiale, che ne semplifica l'utilizzo. Per il funzionamento sono necessari solo pochi componenti esterni e contiene una compensazione di frequenza interna e un oscillatore a frequenza fissa.
Pinout del regolatore di tensione LM2596

| PIN N. | NOME PIN | I/O | DESCRIZIONE |
|---|---|---|---|
| 1 | VIN | IO | Questa è l'alimentazione di ingresso positiva per il regolatore di commutazione IC. Su questo pin deve essere presente un idoneo condensatore di bypass in ingresso per ridurre al minimo i transitori di tensione e fornire le correnti di commutazione richieste dal regolatore. |
| 2 | Produzione | O | Interruttore interno. La tensione su questo pin varia tra circa (+VIN−VSAT) e circa - 0,5 V, con un ciclo di lavoro di VOUT/VIN. Per ridurre al minimo l'accoppiamento con i circuiti sensibili, l'area in rame del PCB collegata a questo pin deve essere ridotta al minimo. |
| 3 | Terra | — | Massa del circuito |
| 4 | Feedback | IO | Rileva la tensione di uscita regolata per completare il circuito di feedback. |
| 5 | ACCESO/SPENTO | IO | Consente l'arresto del circuito del regolatore di commutazione utilizzando segnali logici, riducendo così la corrente di alimentazione totale in ingresso a circa 80 μA. Tirando questo pin al di sotto di una tensione di soglia di circa 1,3 V si accende il regolatore, e tirando questo pin sopra 1,3 V (fino a un massimo di 25 V) si spegne il regolatore. Se questa funzione di spegnimento non è richiesta, il pin ON/OFF può essere collegato al pin di terra oppure può essere lasciato aperto. In entrambi i casi, il regolatore sarà in condizione ON. |
Specifiche del regolatore di tensione LM2596
| Tipo | Allineare |
|---|---|
| Tensione di uscita | 37V |
| Corrente di uscita massima | 3A |
| Nome della tensione di ingresso | 12V |
| Tensione di alimentazione minima | 4,5 V |
| Corrente di riposo nominale | 5 mA |
| Tensione di uscita massima | 37V |
| Ciclo di lavoro massimo | 95% |
| Temperatura operativa | -40°C ~ 125°C TJ |
| Tensione di alimentazione operativa | 40 V |
| Tensione di alimentazione massima | 40 V |
| Tensione - Uscita (minima/fissa) | 1,23 V |
| Modalità di controllo | Modalità tensione |
| Senza alogeni | SÌ |
| Tensione di uscita minima | 1,23 V |
| Temperatura massima di giunzione (TJ) | 125°C |
Qual è il principio di controllo PWM del regolatore di tensione LM2596?
L'LM2596utilizza la modulazione di larghezza di impulso (PWM) per regolare la tensione di uscita. Il suo oscillatore interno genera un clock a frequenza fissa di 150kHz. L'amplificatore di errore confronta la tensione di feedback (dall'uscita tramite divisori di tensione) con una tensione di riferimento, producendo un segnale di errore. Questo segnale controlla il comparatore PWM, che regola il ciclo di lavoro dell'interruttore di alimentazione interno (MOSFET/BJT).
Quando l'interruttore è acceso, la tensione di ingresso fornisce energia all'induttore e al carico; quando è spento, l'induttore si scarica attraverso il diodo di ricircolo, mantenendo la corrente. Variando la proporzione del tempo di attivazione (ciclo di lavoro), viene regolata la tensione di uscita media. Cicli di lavoro più elevati aumentano la tensione di uscita, mentre quelli più bassi la diminuiscono, garantendo un'uscita stabile nonostante le variazioni di ingresso o di carico.
Caratteristiche del regolatore di tensione LM2596
Opzioni di tensione di uscita:Versioni con tensione di uscita fissa che forniscono 3,3 V, 5 V e 12 V, nonché una versione regolabile con un intervallo di tensione di uscita da 1,2 V a 37 V.
Precisione:L'errore massimo è ±4% in tutte le condizioni di linea e carico.
Capacità di carico:Può fornire una corrente di carico in uscita di 3 A.
Intervallo di tensione in ingresso:Fino a 40 V.
Requisiti dei componenti esterni:Sono necessari solo quattro componenti esterni, il che lo rende facile da usare.
Frequenza di commutazione:L'oscillatore interno ha una frequenza fissa di 150kHz.
Funzione di spegnimento:Dispone della funzionalità di spegnimento TTL e l'IQ della corrente di quiescenza in modalità standby a basso consumo è generalmente di 80 μA.
Efficienza:Alta efficienza, con diverse versioni con efficienze diverse in condizioni specifiche. Ad esempio, la versione a 12 V ha un'efficienza tipica del 90% quando la tensione di ingresso è di 25 V e la corrente di carico è di 3 A.
Funzionalità di protezione:Dotato di funzioni di protezione termica e limitazione della corrente per garantire la sicurezza del dispositivo in condizioni di guasto.
Applicazioni del regolatore di tensione LM2596
L'LM2596, come regolatore di commutazione step-down ad alte prestazioni, è ampiamente utilizzato in vari sistemi elettronici grazie ai suoi vantaggi quali alta efficienza, forte capacità di carico e opzioni flessibili di tensione di uscita. Le sue applicazioni tipiche includono:
Sistemi di controllo industriale: Fornisce un'alimentazione stabile per sensori, attuatori e circuiti di controllo in ambienti industriali. Con una tensione di ingresso massima di 40 V, può adattarsi a reti elettriche industriali instabili, garantendo un funzionamento affidabile delle apparecchiature.
Elettronica automobilistica: Adatto per dispositivi di bordo come audio per auto, sistemi di navigazione e caricabatterie di bordo. La sua capacità di carico di 3 A soddisfa i requisiti di alimentazione della maggior parte dei componenti elettronici automobilistici, mentre le funzioni di arresto termico e protezione del limite di corrente migliorano la sicurezza durante il funzionamento del veicolo.
Apparecchiature per le telecomunicazioni: utilizzato in router, modem e moduli di comunicazione per convertire gli ingressi ad alta tensione (come 12 V o 24 V) in bassa tensione (3,3 V, 5 V, ecc.) richiesta dai chip principali, garantendo una trasmissione stabile del segnale.
Dispositivi alimentati a batteria: La versione con uscita regolabile (da 1,2 V a 37 V) è ideale per i dispositivi alimentati da batterie (come batterie al piombo o batterie agli ioni di litio), consentendo una regolazione flessibile della tensione per prolungare la durata della batteria.
Alimentatori per Sistemi Embedded: Fornisce alimentazione stabile per microcontrollori (ad esempio, serie STM32), FPGA e altri componenti integrati. La sua bassa corrente di standby (tipicamente 80μA) aiuta a ridurre il consumo energetico nelle modalità a basso consumo.
Sistemi di illuminazione a LED: Può pilotare array di LED ad alta potenza regolando la tensione di uscita in modo che corrisponda alla tensione di funzionamento dei LED, con un'elevata efficienza che riduce la generazione di calore e migliora la stabilità del sistema.
LM2596Regolatore di tensione fisso

Versioni con regolatore di tensione fissa. Fare riferimento al circuito sopra. Possiamo impostare la tensione di uscita modificando l'IC:
- LM2596-3.3 per uscita 3,3 V.
- LM2596-5.0 per uscita 5V.
- LM2596-12 per uscita 12V.
Dovremmo avere anche altri componenti appropriati:
- C1 dovrebbe essere 330uF (quando si utilizza LM2596-3.3, LM2596-5.0) o 180uF (per LM2596-12).
- L1 = induttanza della bobina, con un valore di 33uH (per LM2596-3.3, LM2596-5.0) o 68uH (per LM2596-12).
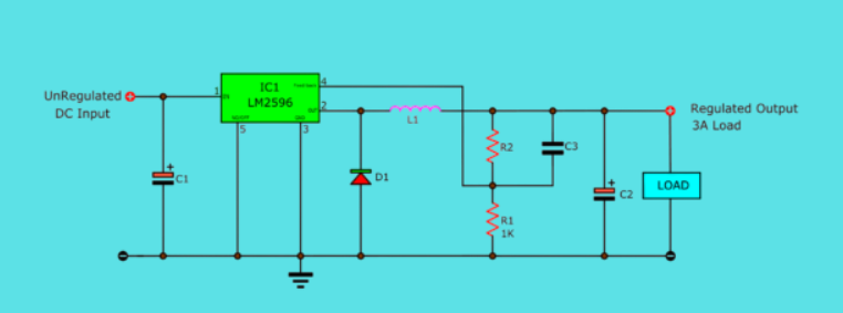
LM2596 Regolatore di tensione di uscita regolabile
Ora vediamo che la maggior parte delle persone utilizza l'LM2596 come regolatore di tensione di uscita regolabile.

Il regolatore di tensione di uscita regolabile LM2596, come mostrato, utilizza IC1 (LM2596), con ingresso di filtraggio C1. L1, D1, R1, R2, C2, C3 formano il circuito. Accetta ingresso CC non regolato, si regola tramite feedback (R1/R2), emette tensione regolata per carichi da 3 A, consentendo una regolazione flessibile della tensione.
Alternative al regolatore di tensione LM2596
LM2596 è un popolare regolatore di commutazione step-down, ma sono disponibili diverse alternative che offrono prestazioni simili o migliorate per applicazioni diverse. Ecco alcune alternative comuni:
1.LM2576
Un predecessore dell'LM2596, che offre funzionalità simili con una corrente di uscita massima di 3 A.
Funziona a una frequenza di commutazione inferiore (52kHz) rispetto a LM2596 (150kHz), che potrebbe richiedere componenti esterni più grandi.
Disponibili nelle versioni a tensione fissa (3,3 V, 5 V, 12 V) e versioni regolabili.
Un convertitore step-down compatto e ad alta efficienza con una corrente di uscita massima di 3 A.
Presenta una frequenza di commutazione più elevata (fino a 1,2 MHz), consentendo induttori e condensatori più piccoli.
Offre una migliore efficienza rispetto all'LM2596 in molte condizioni operative, rendendolo adatto a dispositivi alimentati a batteria.
3.XL4015
Un regolatore step-down ad alta corrente in grado di fornire fino a 5 A di corrente di uscita, rendendolo ideale per applicazioni ad alta potenza.
Ha un intervallo di tensione di uscita regolabile da 1,25 V a 36 V.
Include funzionalità di protezione da sovracorrente e sovratemperatura.
Un regolatore lineare, a differenza dei regolatori switching sopra menzionati, che lo rendono più semplice ma meno efficiente per grandi cadute di tensione.
Disponibili in tensione fissa (1,8 V, 2,5 V, 3,3 V, 5 V) e versioni regolabili con una corrente di uscita massima di 800 mA.
Produce meno rumore rispetto ai regolatori a commutazione, rendendolo adatto a circuiti analogici sensibili.
5.TPS5430
Un convertitore step-down da 3 A con un ampio intervallo di tensioni di ingresso (da 5 V a 36 V) e tensione di uscita regolabile (da 1,22 V a 28 V).
Presenta un'elevata efficienza (fino al 95%) e una frequenza di commutazione di 500kHz.
Include funzioni di protezione integrate come sovracorrente, sovratensione e arresto termico.
Funzioni dell'LM2596
Conversione di tensione: Può convertire una tensione di ingresso CC più elevata e non regolata in una tensione di uscita CC inferiore e stabile. Offre sia versioni con tensione di uscita fissa (come 3,3 V, 5 V, 12 V) sia una versione regolabile la cui tensione di uscita può essere impostata nell'intervallo da 1,2 V a 37 V.
Capacità di guida: È in grado di pilotare una corrente di carico massima di 3 A, rendendolo adatto per alimentare vari dispositivi elettronici con requisiti di corrente moderati.
Ottimizzazione dell'efficienza: Funzionando ad una frequenza di commutazione fissa di 150kHz, consente l'utilizzo di componenti di filtraggio di dimensioni inferiori rispetto ai regolatori a frequenza inferiore, ottenendo al contempo una buona efficienza nella conversione di tensione.
Funzionalità di protezione: Incorpora funzioni di arresto termico e protezione di limitazione di corrente. L'arresto termico protegge il dispositivo da danni dovuti a temperatura eccessiva e la limitazione di corrente impedisce che una corrente eccessiva circoli attraverso il regolatore, salvaguardando sia il regolatore stesso che il carico collegato.
Controllo di spegnimento esterno: Dispone di una funzione di spegnimento esterno (ON/OFF). Quando questa funzione è attivata, il regolatore entra in modalità standby a bassa corrente, riducendo il consumo energetico.
Uscita stabile: Fornisce un'eccellente regolazione della linea e del carico, garantendo che la tensione di uscita rimanga stabile anche quando si verificano cambiamenti nella tensione di ingresso o nel carico.
Guida al layout PCB LM2596
Disposizione dei componenti:
Condensatore di ingresso:Posizionalo vicino al pin di ingresso dell'LM2596. Un condensatore elettrolitico da 470μF viene spesso utilizzato per ridurre le fluttuazioni della tensione di ingresso.
Perno di uscita:Questo pin emette un'onda PWM di circa 150kHz durante il normale funzionamento e i principali componenti periferici sono collegati qui. Durante la disposizione è necessario considerare la comodità del collegamento con i relativi componenti e l'integrità del segnale.
Perno di terra:Il pin di terra deve essere corto e spesso per garantire una buona messa a terra e può essere collegato allo strato di terra tramite più vie.
Perno di feedback:Il pin di feedback è collegato al resistore di feedback e dovrebbe essere il più vicino possibile al chip con tracce brevi per ridurre le interferenze e garantire la precisione della tensione di uscita.
Perno di controllo:Il pin di controllo è messo a terra o collegato ad un livello alto in base alla modalità di funzionamento. Durante la progettazione è necessario considerare la comodità del collegamento con la sorgente del segnale di controllo.
Disposizione generale:Disporre i dispositivi ad alta velocità (come lo stesso LM2596) vicini l'uno all'altro per ridurre la lunghezza delle linee di segnale ad alta velocità. Allo stesso tempo, separa i segnali analogici, digitali e ad alta velocità in aree diverse per evitare interferenze reciproche. I dispositivi di alimentazione dovrebbero essere distribuiti uniformemente e lo spazio per la dissipazione del calore dovrebbe essere riservato per facilitare il flusso d'aria per la dissipazione del calore.
Progettazione della traccia:
Cercare di evitare tracce parallele a lunga distanza, in particolare per le linee elettriche e le linee di segnale, per evitare diafonia.
Le linee elettriche di ingresso e uscita devono essere sufficientemente spesse da soddisfare i requisiti di trasmissione di corrente di grandi dimensioni, ridurre la resistenza della linea e la caduta di tensione e, se necessario, è possibile utilizzare il getto di rame.
Trattamento di messa a terra:
Progetta una terra analogica e una terra digitale separate e infine collegale in un unico punto per evitare interferenze del circuito di terra.
È possibile utilizzare PCB multistrato, con lo strato intermedio come strato di terra per migliorare l'effetto di messa a terra e ridurre le interferenze elettromagnetiche.
Altri aspetti:
Se le condizioni lo consentono, utilizzare PCB multistrato, con lo strato intermedio come strato di terra o strato di potenza per schermare e ridurre la diafonia.
Utilizza le librerie di pacchetti 3D per visualizzare i componenti durante la fase di progettazione, garantendo un layout ragionevole, evitando problemi di installazione e ottenendo un layout compatto che soddisfi i requisiti elettrici e meccanici.
Modelli della serie LM2596
| Numero di parte | Stato | Pacchetto | Perni | Vettore | RoHS | Valutazione MSL | Temp. operativa (°C) | Marcatura delle parti |
|---|---|---|---|---|---|---|---|---|
| LM2596S-12/NOPB | Produzione attiva | DDPAK/TO-263 (KTT) | 5 | TUBO | ROHS esente SN | Livello-3-245C-168 HR | - | LM2596S-12P+ |
| LM2596S-12/NOPB.B | Produzione attiva | DDPAK/TO-263 (KTT) | 5 | TUBO | ROHS esente SN | Livello-3-245C-168 HR | da -40 a 125 | LM2596S-12P+ |
| LM2596S-3.3/NOPB | Produzione attiva | DDPAK/TO-263 (KTT) | 5 | TUBO | ROHS esente SN | Livello-3-245C-168 HR | - | LM2596S-3.3P+ |
| LM2596S-3.3/NOPB.B | Produzione attiva | DDPAK/TO-263 (KTT) | 5 | TUBO | ROHS esente SN | Livello-3-245C-168 HR | da -40 a 125 | LM2596S-3.3P+ |
| LM2596S-5.0/NOPB | Produzione attiva | DDPAK/TO-263 (KTT) | 5 | TUBO | ROHS esente SN | Livello-3-245C-168 HR | - | LM2596S-5.0P+ |
| LM2596S-5.0/NOPB.B | Produzione attiva | DDPAK/TO-263 (KTT) | 5 | TUBO | ROHS esente SN | Livello-3-245C-168 HR | da -40 a 125 | LM2596S-5.0P+ |
| LM2596S-ADJ/NOPB | Produzione attiva | DDPAK/TO-263 (KTT) | 5 | TUBO | ROHS esente SN | Livello-3-245C-168 HR | da -40 a 125 | LM2596S-ADJ P+ |
| LM2596S-ADJ/NOPB.B | Produzione attiva | DDPAK/TO-263 (KTT) | 5 | TUBO | ROHS esente SN | Livello-3-245C-168 HR | da -40 a 125 | LM2596S-ADJ P+ |
| LM2596SX-12/NOPB | Produzione attiva | DDPAK/TO-263 (KTT) | 5 | GRANDE T&R | ROHS esente SN | Livello-3-245C-168 HR | - | LM2596S-12P+ |
| LM2596SX-12/NOPB.B | Produzione attiva | DDPAK/TO-263 (KTT) | 5 | GRANDE T&R | ROHS esente SN | Livello-3-245C-168 HR | da -40 a 125 | LM2596S-12P+ |
| LM2596SX-3.3/NOPB | Produzione attiva | DDPAK/TO-263 (KTT) | 5 | GRANDE T&R | ROHS esente SN | Livello-3-245C-168 HR | - | LM2596S-3.3P+ |
| LM2596SX-3.3/NOPB.B | Produzione attiva | DDPAK/TO-263 (KTT) | 5 |
Pacchetto LM2596

Per riassumere,il regolatore di tensione LM2596occupa una posizione importante nel campo dell'elettronica grazie alle sue eccellenti prestazioni, al funzionamento semplice e all'ampia gamma di applicazioni. Nel frattempo, i suoi prodotti alternativi offrono anche più opzioni per progetti con requisiti diversi.







Lista dei desideri (0 articoli)