La serie 74 di circuiti integrati (IC)è stata per decenni la spina dorsale dell'elettronica digitale, consentendo la progettazione di porte logiche, flip-flop, contatori e altri elementi costitutivi digitali essenziali. Tra le varianti più popolari ci sonoil 74HCESerie 74LS, ciascuno ottimizzato per applicazioni specifiche in base alla tecnologia sottostante e alle caratteristiche prestazionali. Questo articolo esplora le differenze nella costruzione, nei parametri elettrici e nei casi d'uso pratici, aiutando gli ingegneri a selezionare la serie giusta per i loro progetti.
Tecnologia di base: cosa li distingue?
La distinzione principale tra le serie 74HC e 74LS risiede nella lorotecnologia dei semiconduttori, che ne determina il comportamento elettrico e l'idoneità ai diversi ambienti:
Serie 74LS: Abbreviazione di "Low-power Schottky TTL", su cui si basano questi circuiti integratiLogica transistor-transistor (TTL). Utilizzano transistor a giunzione bipolare (BJT) con diodi Schottky per ridurre il tempo di commutazione e il consumo energetico rispetto alle varianti TTL precedenti (ad esempio 7400). I diodi Schottky prevengono la saturazione dei transistor, consentendo velocità di commutazione più elevate.
Serie 74HC: Abbreviazione di "CMOS ad alta velocità", su cui sono costruiti questi circuiti integratiSemiconduttore complementare a ossido di metallo (CMOS)tecnologia. Utilizzano transistor a effetto di campo (MOSFET) a semiconduttore a ossido di metallo sia a canale P che a canale N per raggiungere velocità elevate con un consumo energetico minimo. La tecnologia CMOS è nota per la sua elevata impedenza di ingresso e la bassa dissipazione di potenza statica.
Confronto dei parametri elettrici chiave
Le differenze tecnologiche tra 74HC e 74LS si traducono in caratteristiche elettriche distinte, riassunte nella tabella seguente:
| Caratteristica | 74LS | 74HC |
| Configurazione | Schottky a basso consumo | CMOS ad alta velocità |
| Velocità | Più veloce dell'HC | Più lento rispetto a LS |
| Compatibilità | - | Compatibile con ingressi/uscite LS (variante HCT) |
| Consumo energetico | - | Inferiore (variante HCT) |
| Tipo logico | TTL (logica transistor-transistor) | CMOS (semiconduttore complementare a ossido di metallo) |
| Gestione degli input | Consente input aperti di alto livello | Richiede resistori pull-up/pull-down per gli ingressi aperti |
| Pull-up/Pull-down | Pull-down forte, pull-up più debole | Forza bilanciata di pull-up e pull-down |
| Tensione operativa | Solo 5 V | Varia da 2 V a 6 V |
| Livelli di segnale | Livelli TTL (0,8 V basso, 2,4 V alto) | Livelli CMOS (0,3 V basso, 3,6 V alto con funzionamento a 5 V) |
| Capacità di guida | 5 mA di alto livello, 20 mA di basso livello | 5mA sia per il livello alto che per quello basso |
| Sensibilità all'elettricità statica | Meno sensibile | Più sensibile, incline alle scariche statiche e al bloccaggio |
74LS: Strettamente dipendente da un'alimentazione a 5 V (tolleranza: ±5%). Deviazioni al di fuori di questo intervallo possono causare malfunzionamenti o danni, limitandone l'uso in dispositivi alimentati a batteria con tensioni variabili.
74HC: Funziona su un ampio intervallo (2 V–6 V), rendendoli adattabili a progetti a bassa tensione (3,3 V) e sistemi legacy a 5 V. Questa flessibilità è fondamentale per l'elettronica moderna, dove l'efficienza energetica e la diversità di tensione sono priorità.
2.Consumo energetico
74LS: Consuma una notevole potenza statica (anche quando inattivo) a causa del flusso di corrente continuo nei BJT. A ciò si aggiunge la potenza dinamica (durante la commutazione), rendendoli inadatti ai dispositivi alimentati a batteria.
74HC: Ha un consumo di energia statica vicino allo zero (i MOSFET assorbono corrente solo durante la commutazione). La potenza dinamica scala con la frequenza ma rimane molto inferiore a 74LS alle velocità operative tipiche. Ciò rende 74HC ideale per l'elettronica portatile.
3.Velocità e ritardo di propagazione
74LS: Offre un ritardo di propagazione di ~9ns a 5V, adatto per applicazioni a velocità moderata (fino a ~50MHz).
74HC: Raggiunge un ritardo di ~7ns a 5 V, con commutazione più rapida a tensioni più elevate (ad esempio, 6 V). Sebbene non sia veloce quanto le varianti TTL ad alta velocità (ad esempio, 74F), 74HC soddisfa le esigenze della maggior parte dei circuiti digitali per scopi generali (fino a ~100 MHz).
4.Caratteristiche di ingresso/uscita
Impedenza di ingresso: 74LS ha una bassa impedenza di ingresso (~10kΩ), che può sovraccaricare le sorgenti di segnale (ad esempio sensori, microcontrollori). 74HC, con la sua impedenza di ingresso di ~10<sup>12</sup>Ω, assorbe corrente trascurabile, rendendolo adatto per l'interfacciamento con sorgenti ad alta impedenza.
Unità di uscita: 74LS può assorbire più corrente (8 mA) rispetto a 74HC (4 mA), rendendolo migliore nel pilotare carichi pesanti come LED o relè senza buffer esterni. Tuttavia, l'output di 74HC è sufficiente per la maggior parte delle interfacce a livello logico.
Immunità al rumore: I margini di rumore più elevati del 74HC (grazie alla logica CMOS) lo rendono più resistente al rumore elettrico, fondamentale in ambienti industriali o PCB affollati con elevata interferenza elettromagnetica (EMI).
5.Compatibilità
74LS: È compatibile con TTL, il che significa che funziona perfettamente con altri dispositivi TTL ma richiede traslatori di livello per interfacciarsi con i circuiti CMOS.
74HC: È compatibile sia con TTL che con CMOS a 5 V, semplificando i progetti a tecnologia mista. A tensioni inferiori (3,3 V), si interfaccia direttamente con i moderni microcontrollori CMOS.
Circuito del 74LS74
La figura seguente mostra il diagramma logico interno di un flip-flop doppio tipo D 74LS74 con attivazione del fronte positivo, evidenziando le connessioni e le funzioni degli ingressi clock, preimpostati e cancellati sui suoi pin.

Altri circuiti integrati della serie 74LS
Contatori
74LS90: Contatore decimale asincrono, configurabile per modalità binaria/decimale, con funzioni di reset e set. Utilizzato nella divisione dell'orologio e nel conteggio degli impulsi.
74LS161: Contatore binario sincrono a 4 bit con reset sincrono e preimpostazione, ad alta frequenza (~30 MHz), adatto per frequenzimetri digitali.
74LS163: Simile a 74LS161 ma con reset sincrono, riducendo i problemi.
74LS192: Contatore decimale avanti/indietro sincrono, con reset asincrono e preimpostazione. Utilizzato nel conteggio bidirezionale (ad esempio, conteggio in catena di montaggio).
Registri
74LS174: Registro flip-flop D a 6 bit con ingresso/uscita parallela e reset. Utilizzato per l'archiviazione temporanea dei dati.
74LS194: registro a scorrimento bidirezionale a 4 bit che supporta gli spostamenti sinistra/destra e la conversione seriale-parallelo (ad esempio, comunicazione UART).
74LS374: registro flip-flop D a 8 bit con uscita tri-state, adatto per l'isolamento dei dati del bus (ad esempio, interazione processore-periferia).
Codificatori e decodificatori
74LS148: Encoder con priorità da 8 a 3 linee con priorità di ingresso più alta. Utilizzato nella scansione della tastiera.
74LS47: Decoder da BCD a sette segmenti che pilota tubi nixie, con funzione di cancellazione (ad esempio, display multimetro).
74LS138: Decodificatore da 3 a 8 linee. Utilizzato per la decodifica degli indirizzi (ad esempio, indirizzamento della memoria).
Multiplexer e selettori dati
74LS151: Selettore dati 8 a 1, ingressi tramite linee di indirizzo. Utilizzato per la commutazione multi-segnale (ad esempio, acquisizione del sensore).
74LS153: Doppi selettori 4 a 1 che condividono linee di indirizzo, adatti per la selezione parallela dei dati.
Infradito e chiusure
74LS74: Infradito Dual D con attivazione del fronte di salita e set/reset asincrono. Utilizzato nei circuiti sequenziali.
74LS75: latch a 4 bit con latch di alto livello. Utilizzato per il buffering dell'uscita A/D.
74LS112: Doppio infradito JK con trigger sul fronte di discesa, in grado di contare e dividere la frequenza.
Unità logiche aritmetiche e comparatori
74LS181: ALU a 4 bit che supporta 16 operazioni aritmetiche/logiche, nucleo dei primi microprocessori.
74LS85: comparatore di magnitudine a 4 bit che emette "maggiore/minore/uguale". Utilizzato nell'ordinamento dei dati.
Chip con funzioni speciali
74LS245: ricetrasmettitore bus bidirezionale a 8 bit con controllo di direzione. Utilizzato per la trasmissione del bus bidirezionale (ad esempio, interfaccia processore-memoria).
74LS259: Latch indirizzabile a 8 bit, archiviazione tramite linee di indirizzo. Utilizzato per il pilotaggio della matrice LED.
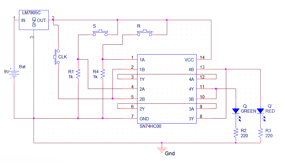
Circuito del 74HC00
IL74HC00è un circuito integrato a 14 pin che ospita quattro porte NAND, sfruttando la tecnologia CMOS avanzata. Questa configurazione consente una velocità simile ai circuiti integrati LS-TTL richiedendo al contempo un consumo energetico inferiore. La figura seguente mostra il diagramma schematico di un circuito flip-flop SR che utilizza il CI gate NAND 74HC00, completo di valori dei componenti e connessioni per l'implementazione delle funzionalità di impostazione e ripristino.

Applicazioni pratiche: scelta della serie giusta
Scegliere74LSQuando:
Guidare carichi pesanti: Le applicazioni che richiedono un'elevata corrente di uscita (ad esempio, array di LED, piccoli relè) beneficiano della maggiore capacità di assorbimento del 74LS.
Sistemi TTL preesistenti: aggiornamento o riparazione di apparecchiature meno recenti (ad es. computer vintage, controller industriali) che utilizzano la logica TTL da 5 V.
Design a velocità moderata, solo 5 V: Circuiti semplici come porte logiche, contatori o multiplexer funzionanti a 5 V senza necessità di funzionamento a bassa potenza.
Scegliere74HCQuando:
Dispositivi alimentati a batteria: Il basso consumo di energia statica rende 74HC ideale per i dispositivi elettronici portatili (ad esempio, telecomandi, fitness tracker).
Sistemi a bassa tensione: Progetti che utilizzano alimentazioni da 3,3 V o 2,5 V (ad esempio, sensori IoT, sistemi embedded con microcontrollori ARM).
Ambienti ad alto rumore: Controlli industriali, elettronica automobilistica o sistemi di alimentazione in cui l'immunità al rumore è fondamentale.
Disegni a segnale misto: Interfacciamento con componenti sia TTL che CMOS senza traslatori di livello (a 5V).
Idee sbagliate comuni
Mito: "74HC è sempre migliore di 74LS."
Fatto: 74LS eccelle nelle applicazioni ad alta corrente, solo 5 V. 74HC è superiore negli scenari a bassa potenza e tensione flessibile.
Mito: "74LS è obsoleto."
Fatto: mentre il 74HC è più popolare nei nuovi progetti, il 74LS rimane in produzione per sistemi legacy e casi d'uso specifici a corrente elevata.
Mito: "74HC può sostituire 74LS in tutti i circuiti."
Fatto: 74HC potrebbe richiedere buffer esterni per trasportare carichi pesanti che 74LS gestisce direttamente.
Conclusione
La serie di circuiti integrati 74LS, con la loro tecnologia TTL matura e prestazioni stabili, occupa una posizione importante nella progettazione di circuiti digitali. Sebbenela serie 74HC basata su CMOSè gradualmente diventato mainstream,la serie 74LSrimane insostituibile negli scenari che richiedono un'elevata corrente di uscita (come la guida di carichi pesanti) o la compatibilità con i sistemi legacy.
Se stai cercando chip di questa serie per il tuo nuovo progetto, contattaci per gli ultimi preventivi!






Lista dei desideri (0 articoli)